- 16/04/2026
- Chia sẻ kiến thức
Hệ thống quản lý nhân sự (HRMS) là gì? Chức năng và Lợi ích
Hệ thống quản lý nhân sự (HRM) giúp doanh nghiệp quản lý nhân sự hiệu quả bằng cách số hóa toàn bộ quy trình từ hồ sơ, chấm công, tính lương đến phúc lợi. Đồng thời, HRM giúp nhân sự dễ dàng truy cập thông tin, thực hiện các thủ tục như nghỉ phép hay tăng ca ngay trên ứng dụng. Quan trọng hơn, dữ liệu nhân sự được quản lý tập trung còn hỗ trợ doanh nghiệp xây dựng chiến lược nhân sự dài hạn, góp phần phát triển bền vững và tăng sức cạnh tranh.
1. Hệ thống quản lý nhân sự là gì?
Hệ thống quản lý nhân sự (Human Resource Management ) là quá trình quản lý toàn bộ các hoạt động liên quan đến nhân sự trong tổ chức. Nói một cách đơn giản, hệ thống quản lý nhân sự bao gồm việc tuyển dụng, sử dụng, đào tạo, phát triển và giữ chân nhân viên để phục vụ cho mục tiêu chung của doanh nghiệp.
Các hoạt động chính của hệ thống quản lý nhân sự gồm:
- Tuyển dụng và tiếp nhận nhân viên mới.
- Đào tạo, nâng cao kỹ năng và kiến thức cho nhân viên.
- Quản lý lương, thưởng và các chế độ phúc lợi.
- Theo dõi, đánh giá hiệu quả làm việc.
- Xây dựng chính sách nhân sự và duy trì môi trường làm việc tích cực
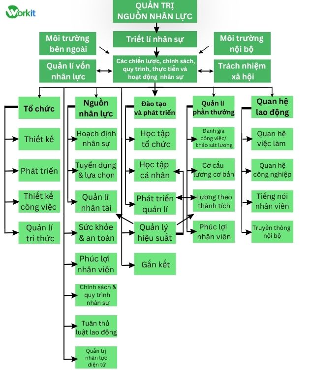
2. Cấu trúc hệ thống quản lý nhân sự
Hệ thống quản lý nhân sự HRM thường được triển khai dưới dạng phần mềm hoặc nền tảng công nghệ, hỗ trợ doanh nghiệp số hóa và tối ưu hóa toàn bộ quy trình nhân sự. Bao gồm các chức năng như tuyển dụng, chấm công, tính lương, quản lý bảo hiểm, đánh giá hiệu suất, đào tạo và lập báo cáo, mang lại giải pháp tổng thể, kết nối xuyên suốt các hoạt động quản lý nhân sự trong tổ chức.

2.1 Quản lý tổ chức
Quản lý tổ chức trong hệ thống HRM là một quá trình mang tính chiến lược, nhằm sắp xếp và tối ưu hóa cơ cấu, vai trò và chức năng của doanh nghiệp để hỗ trợ mục tiêu kinh doanh.

Các nội dung chính của quan trị tổ chức gồm:
- Thiết kế tổ chức: Xác định cấu trúc, phòng ban, mối quan hệ và luồng công việc để đảm bảo hoạt động hợp lý và hiệu quả.
- Phát triển tổ chức: Nâng cao năng lực tổ chức thông qua đào tạo, phát triển kỹ năng, cải tiến quy trình và xây dựng chính sách nhằm tăng hiệu suất và khả năng thích ứng.
- Thiết kế công việc và vai trò: Phân định rõ nhiệm vụ, quyền hạn và trách nhiệm cho từng vị trí, giúp nhân viên hiểu rõ vai trò của mình và đóng góp hiệu quả vào mục tiêu chung.
- Quản trị kiến thức: Thu thập, lưu trữ và chia sẻ tri thức trong tổ chức, tạo nền tảng để học hỏi, đổi mới và phát triển bền vững.
Trong bối cảnh môi trường kinh doanh luôn thay đổi, việc tối ưu hóa mô hình tổ chức là cần thiết để doanh nghiệp có thể thích ứng nhanh chóng với thách thức mới. Nhờ đó, tổ chức không chỉ vận hành hiệu quả mà còn xây dựng được đội ngũ nhân sự gắn kết, sáng tạo và sẵn sàng đồng hành cùng sự phát triển lâu dài.
2.2 Quản lý nhân sự
Quản lý nhân sự là quá trình thu hút, phát triển, sử dụng và duy trì đội ngũ nhân sự phù hợp để đáp ứng mục tiêu của doanh nghiệp. Quản lý nhân sự không chỉ là tuyển người mà còn là quá trình toàn diện giúp doanh nghiệp có đội ngũ nhân sự phù hợp, gắn bó và phát triển lâu dài.

Các nội dung chính của quản lý nhân sự gồm:
- Lập kế hoạch nhân lực: Xác định số lượng và loại hình lao động cần thiết, dự báo nhu cầu và xây dựng phương án nhân lực cho hiện tại và tương lai.
- Tuyển dụng và lựa chọn: Thu hút ứng viên tiềm năng, sau đó đánh giá và chọn người phù hợp cho từng vị trí.
- Quản lý nhân tài: Xây dựng chiến lược phát triển và duy trì đội ngũ nhân sự xuất sắc để hỗ trợ mục tiêu kinh doanh.
- Sức khỏe và an toàn: Đảm bảo môi trường làm việc an toàn, giảm rủi ro và bảo vệ sức khỏe nhân viên.
- Phúc lợi nhân viên: Tạo điều kiện để nhân viên có sức khỏe, sự hài lòng và cân bằng trong công việc và cuộc sống.
- Chính sách và thủ tục nhân sự: Ban hành và thực hiện các quy định, quy trình nhân sự nhằm đảm bảo hiệu quả và tuân thủ.
- Tuân thủ luật lao động: Đảm bảo doanh nghiệp thực hiện đúng các quy định pháp luật về lao động, bảo vệ quyền lợi của cả tổ chức và nhân viên.
- Hệ thống quản lý nhân sự điện tử (e-HRM): Ứng dụng công nghệ để quản lý thông tin, tuyển dụng, đánh giá hiệu suất và phát triển nhân sự một cách hiệu quả.
XEM THÊM: Phần mềm quản lý Hồ sơ nhân sự cần thiết cho doanh nghiệp
2.3 Đào tạo và phát triển
Đào tạo và phát triển (Learning & Development – L&D) là một phần quan trọng trong quản lý nhân sự, nhằm đảm bảo đội ngũ nhân viên có đủ kiến thức, kỹ năng và sự gắn bó để thực hiện công việc hiệu quả. Hoạt động này không chỉ giúp nâng cao năng lực cá nhân mà còn thúc đẩy sự phát triển chung của tổ chức.

Các nội dung chính của đào tạo và phát triển gồm:
- Học tập tổ chức: Xây dựng văn hóa học tập, chia sẻ tri thức để tăng cường năng lực tập thể và hỗ trợ đổi mới.
- Học tập cá nhân: Đào tạo và phát triển kỹ năng cho từng nhân viên, giúp họ tiến xa hơn trong sự nghiệp.
- Phát triển quản lý: Trang bị cho đội ngũ quản lý kỹ năng lãnh đạo, ra quyết định và tư duy chiến lược.
- Quản lý hiệu suất: Đánh giá và cải thiện hiệu quả làm việc, gắn kết kết quả cá nhân với mục tiêu chung.
- Gắn kết của nhân viên: Tạo môi trường tích cực, hỗ trợ và lộ trình phát triển rõ ràng để tăng sự gắn bó và động lực làm việc.
2.4 Quản lý khen thưởng
Quản lý khen thưởng là hoạt động đảm bảo nhân viên được trả công và ghi nhận xứng đáng với đóng góp của họ. Đây là một phần quan trọng trong HRM, giúp thúc đẩy hiệu suất, tạo động lực và giữ chân nhân tài.

Các nội dung chính của quản lý khen thưởng gồm:
- Đánh giá công việc và khảo sát lương: Xác định giá trị từng vị trí trong tổ chức, đồng thời tham khảo mức lương trên thị trường để đảm bảo công bằng và cạnh tranh.
- Quản lý lương cơ bản: Thiết kế và duy trì chính sách lương phù hợp với ngân sách và chiến lược kinh doanh, đảm bảo nhân viên được trả công hợp lý.
- Lương theo thành tích (Merit Pay): Áp dụng hệ thống thưởng dựa trên hiệu suất làm việc, khuyến khích nhân viên đạt kết quả cao.
- Phúc lợi nhân viên: Cung cấp các chế độ bổ sung như bảo hiểm, nghỉ phép, hỗ trợ tài chính hoặc các phúc lợi phi tài chính như cơ hội học tập, phát triển nghề nghiệp và sự công nhận.
XEM THÊM:Phần mềm quản lý nhân sự Chấm công tính lương tự động
2.5 Quan hệ lao động
Quản lý quan hệ lao động là hoạt động tập trung vào việc xây dựng mối quan hệ tích cực giữa nhân viên và tổ chức, nhằm tạo môi trường làm việc công bằng, minh bạch và gắn kết. Đây là một phần quan trọng trong hệ thống quản lý nhân sự, giúp duy trì sự ổn định và hợp tác trong doanh nghiệp. Quản lý quan hệ lao động không chỉ xử lý các vấn đề hợp đồng hay tranh chấp, mà còn xây dựng hệ thống giao tiếp và hợp tác, tạo nền tảng cho một môi trường làm việc lành mạnh và bền vững.

Các nội dung chính của quản lý quan hệ lao động gồm:
- Quan hệ lao động: Thiết lập mối quan hệ dựa trên sự tôn trọng quyền lợi và trách nhiệm của cả nhân viên và tổ chức, từ đó tạo sự ổn định và gắn bó.
- Quan hệ công nghiệp: Quản lý sự tương tác giữa doanh nghiệp, người lao động và các tổ chức đại diện như công đoàn, nhằm duy trì hợp tác và giải quyết xung đột hiệu quả.
- Tiếng nói nhân viên: Khuyến khích nhân viên tham gia đóng góp ý kiến, tạo sự minh bạch và tăng tinh thần gắn kết.
- Truyền thông nội bộ: Đảm bảo thông tin được truyền đạt rõ ràng, minh bạch giữa các cấp, giúp tăng sự tin tưởng và hiểu biết trong tổ chức.
XEM THÊM: Top 5 phần mềm Quản lý nhân sự đáng dùng 2026
3. Mục tiêu xây dựng hệ thống quản lý nhân sự
Mục tiêu của hệ thống quản lý nhân sự trong doanh nghiệp có thể được hiểu là những định hướng quan trọng nhằm đảm bảo tổ chức có đội ngũ nhân sự phù hợp, gắn bó và phát triển lâu dài.
Các mục tiêu chính bao gồm:

- Tuyển dụng và duy trì nhân lực chất lượng: Doanh nghiệp cần có đủ số lượng và đúng loại nhân sự để đáp ứng yêu cầu công việc. Bộ phận nhân sự sẽ tìm kiếm, chọn lọc và thu hút ứng viên có kỹ năng, kinh nghiệm và tiềm năng, đồng thời xây dựng chính sách giữ chân nhân viên giỏi để đảm bảo nguồn lực ổn định.
- Phát triển và quản lý hiệu suất: Thiết lập hệ thống đánh giá hiệu quả làm việc, phản hồi định kỳ và đưa ra kế hoạch đào tạo, phát triển nghề nghiệp. Mục tiêu là giúp nhân viên phát huy tối đa năng lực, đồng thời nâng cao hiệu quả chung của tổ chức.
- Xây dựng môi trường làm việc tích cực: Tạo văn hóa doanh nghiệp gắn kết, công bằng và minh bạch, giúp nhân viên cảm thấy được coi trọng và có động lực cống hiến. Quản trị nhân sự cũng quan tâm đến phúc lợi, điều kiện làm việc và cơ hội thăng tiến, từ đó nâng cao sự hài lòng và gắn bó lâu dài.
- Thúc đẩy đào tạo và phát triển: Đầu tư vào các chương trình đào tạo để nâng cao tay nghề, kỹ năng và kiến thức cho nhân viên. Khi nhân viên có cơ hội học hỏi và phát triển, họ sẽ làm việc hiệu quả hơn và gắn bó hơn với doanh nghiệp, tạo ra lợi thế cạnh tranh bền vững.
XEM THÊM: Những lưu ý khi mua phần mềm quản lý nhân sự
4. Phần mềm quản lý nhân sự toàn diện Workit-HRM
WORKIT là một trong những đơn vị tiên phong tại Việt Nam trong lĩnh vực cung cấp giải pháp phần mềm quản trị sáng tạo và hiệu quả. Với hơn "25 năm kinh nghiệm", WORKIT đã đồng hành cùng hơn "1.200 doanh nghiệp" và "150.000 người dùng" tin tưởng lựa chọn.
Hệ thống quản lý nhân sự thông minh WORKIT-HRM được tích hợp với "Đa phân hệ nghiệp vụ" cần thiết đáp ứng đúng và đủ cho nhu cầu quản lý của doanh nghiệp trên một hệ thống duy nhất, giúp doanh nghiệp chuẩn hóa quy trình vận hành, tối ưu chi phí, dễ dàng mở rộng khi phát triển và nâng cao hiệu quả quản trị.
Không chỉ mạnh về nghiệp vụ, WORKIT-HRM còn được xây dựng trên nền tảng công nghệ hiện đại.

Triển khai linh hoạt với 2 hình thức
- On-cloud: Doanh nghiệp sử dụng hệ thống trên nền tảng điện toán đám mây, không cần đầu tư máy chủ, triển khai nhanh, dễ mở rộng và có thể truy cập ở bất kỳ đâu.
- On-premise: Cài đặt trực tiếp tại hạ tầng nội bộ của doanh nghiệp, phù hợp với các tổ chức yêu cầu cao về bảo mật dữ liệu hoặc quy định riêng về lưu trữ thông tin.
Đa nền tảng
- Web App: Sử dụng trực tiếp trên trình duyệt máy tính mà không cần cài đặt phức tạp.
- Mobile App (Android/iOS): Nhân viên và quản lý có thể chấm công, xin nghỉ phép, phê duyệt hoặc theo dõi thông tin nhân sự ngay trên điện thoại.
Bảo mật & ổn định
- Security: Áp dụng các cơ chế bảo mật dữ liệu, phân quyền truy cập và kiểm soát người dùng.
- Backup: Dữ liệu được sao lưu định kỳ nhằm hạn chế rủi ro mất dữ liệu.
- High Availability: Hệ thống được thiết kế để hoạt động liên tục, hạn chế tối đa gián đoạn.
Khả năng tích hợp mở
- Open API: Cho phép tích hợp với các phần mềm khác theo nhu cầu doanh nghiệp.
- Tích hợp ERP: Đồng bộ dữ liệu với hệ thống quản trị tổng thể.
- Kết nối kế toán: Liên thông dữ liệu lương, chi phí nhân sự và báo cáo tài chính.
Hỗ trợ chuyển đổi số hoàn chỉnh
- Chữ ký số: Ký duyệt hồ sơ nhanh chóng, giảm giấy tờ thủ công.
- Hợp đồng điện tử: Tạo, gửi và lưu trữ hợp đồng online thuận tiện.
- Single Sign-On (SSO): Người dùng chỉ cần đăng nhập một lần để sử dụng nhiều hệ thống liên quan.
Kết luận
Nếu có bất kỳ thắc mắc hay phân vân về các Hệ thống quản lý nhân sự, đừng ngần ngại hãy liên hệ với WORKIT để giải đáp thắc mắc và tư vấn cụ thể hơn hoặc bạn có thể tự trải nghiệm phần mềm của chúng tôi qua "trải nghiệm dùng thử miễn phí 14 ngày" để có cái nhìn tổng quát hơn về phần mềm.
Liên hệ với chúng tôi qua số hotline 1900 633 041 hoặc Email: info@workit.vn
CÔNG TY CỔ PHẦN WORKIT