- 21/03/2025
- Chia sẻ kiến thức
HRM là gì? Doanh nghiệp cần làm gì để tối ưu hệ thống HRM chuẩn?
Doanh nghiệp đang tìm hiểu về HRM và cách xây dựng hệ thống quản trị nhân sự chuẩn? Bài viết này sẽ giúp bạn hiểu rõ HRM là gì, các bước thiết lập chiến lược nhân sự thành công và cách ứng dụng giải pháp Workit-HRM để tối ưu hóa quy trình nhân sự trong doanh nghiệp.
1. HRM là gì? Strategic HRM là gì? Mục tiêu của quản trị nhân sự

HRM là gì?
HRM (Human Resource Management) hay Quản trị nhân sự là quá trình quản lý và phát triển nguồn nhân lực trong doanh nghiệp nhằm đạt được hiệu quả cao nhất. HRM bao gồm các hoạt động như tuyển dụng, đào tạo, đánh giá hiệu suất, quản lý lương thưởng và phúc lợi, cùng nhiều yếu tố khác liên quan đến nhân sự.
Strategic HRM là gì?
Strategic HRM (Quản trị nhân sự chiến lược) là một cấp độ nâng cao hơn của HRM, trong đó các chiến lược nhân sự được thiết kế để phù hợp với mục tiêu kinh doanh tổng thể của doanh nghiệp. Thay vì chỉ tập trung vào các hoạt động quản lý nhân sự hàng ngày, Strategic HRM giúp doanh nghiệp phát triển nhân tài, nâng cao năng suất và tạo ra lợi thế cạnh tranh bền vững.
Mục tiêu của quản trị nhân sự
Tuyển dụng và giữ chân nhân tài: Xây dựng quy trình tuyển dụng hiệu quả, giữ chân những nhân sự có năng lực.
Phát triển năng lực nhân viên: Cung cấp các chương trình đào tạo, nâng cao kỹ năng cho nhân viên.
Tối ưu hóa hiệu suất làm việc: Đánh giá, khen thưởng công bằng và thiết lập mục tiêu rõ ràng.
Xây dựng văn hóa doanh nghiệp vững mạnh: Tạo môi trường làm việc chuyên nghiệp, khuyến khích sáng tạo và cống hiến.
Tuân thủ các quy định pháp luật: Đảm bảo quyền lợi cho nhân viên theo đúng quy định của pháp luật.
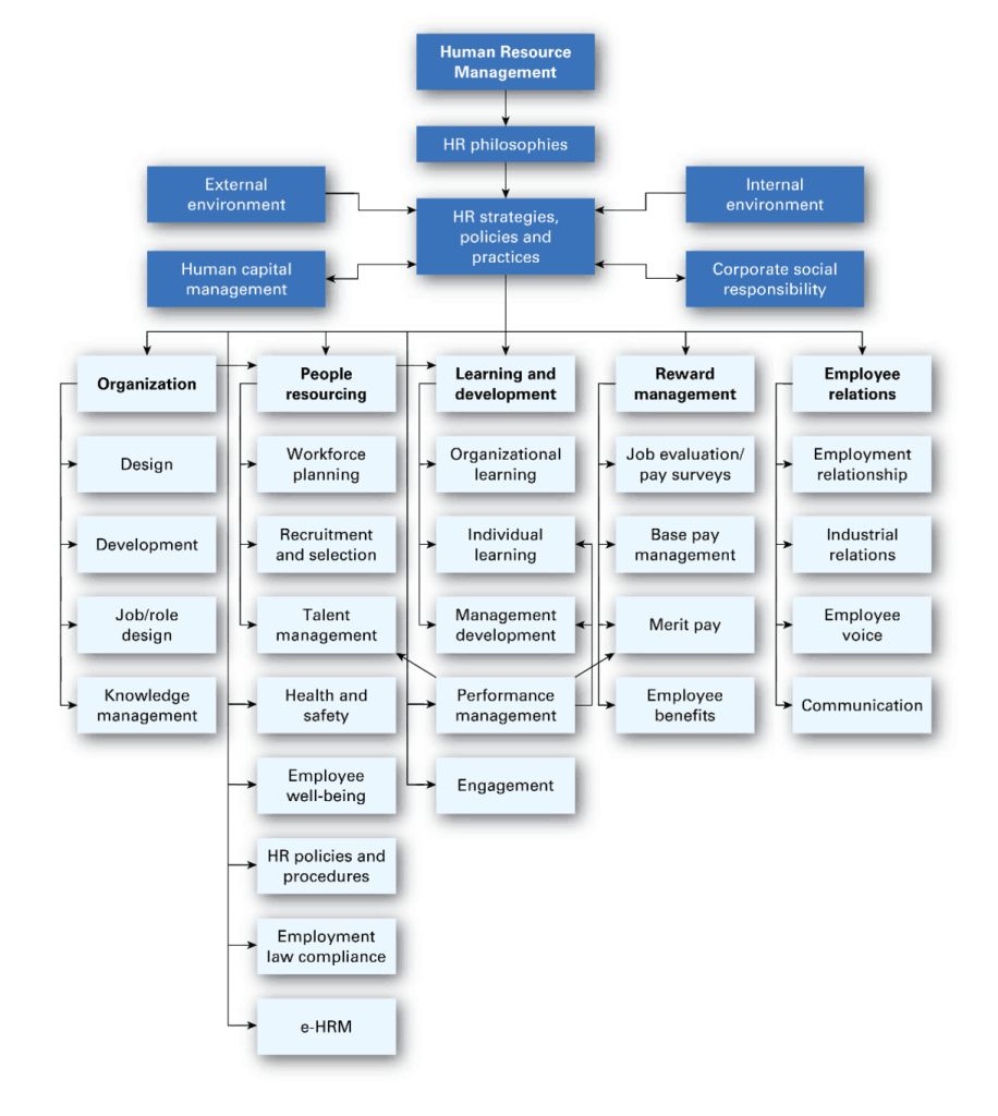
2. Một hệ thống HRM toàn diện bao gồm những gì?

Một hệ thống HRM toàn diện không chỉ giúp doanh nghiệp quản lý nhân sự hiệu quả mà còn tạo ra môi trường làm việc lý tưởng. Các thành phần chính của một hệ thống HRM bao gồm 5 yếu tố sau:
2.1. Quản lý tổ chức (Organization):
Trong hệ thống HRM, quản lý tổ chức là một quy trình chiến lược nhằm tối ưu hóa cấu trúc, vai trò và chức năng của doanh nghiệp để hỗ trợ mục tiêu kinh doanh. Quá trình này bao gồm 4 hoạt động chính:
Thiết kế tổ chức (Design): Xác định và xây dựng cấu trúc tổ chức hợp lý, phân chia phòng ban, thiết lập mối quan hệ và luồng công việc nhằm đảm bảo hoạt động đạt hiệu quả tốt.
Phát triển tổ chức (Development): Nâng cao năng lực tổ chức thông qua đào tạo nhân sự, phát triển kỹ năng và áp dụng các chính sách thúc đẩy hiệu suất, giúp doanh nghiệp thích nghi với sự thay đổi và tăng trưởng bền vững.
Thiết kế công việc và vai trò (Job/Role Design): Xác định nhiệm vụ, quyền hạn và trách nhiệm của từng vị trí trong tổ chức để đảm bảo sự phối hợp hiệu quả, từ đó nâng cao năng suất làm việc.
Quản trị tri thức (Knowledge Management): Xây dựng hệ thống lưu trữ, chia sẻ và khai thác tri thức trong doanh nghiệp, giúp tối ưu hóa nguồn lực tri thức, nâng cao khả năng học hỏi và đổi mới.
2.2 Quản lý nguồn nhân lực (People resourcing)
Quản lý nguồn nhân lực bao gồm các hoạt động nhằm thu hút, phát triển và sử dụng hiệu quả nhân tài để đáp ứng nhu cầu của tổ chức. Dưới đây là những yếu tố quan trọng trong quá trình này:
Hoạch định nhân sự (Workforce Planning): Dự báo nhu cầu nhân lực trong ngắn hạn và dài hạn, xác định số lượng và loại hình lao động phù hợp để đảm bảo việc tổ chức vận hành đạt hiệu quả.
Tuyển dụng và sàng lọc (Recruitment and Selection): Thu hút ứng viên tiềm năng, đánh giá năng lực và lựa chọn những cá nhân phù hợp với yêu cầu của từng vị trí.
Phát triển nhân tài (Talent Management): Xây dựng chiến lược nuôi dưỡng và giữ chân nhân tài, giúp doanh nghiệp duy trì đội ngũ xuất sắc và đáp ứng các mục tiêu dài hạn.
An toàn lao động và sức khỏe (Health and Safety): Đảm bảo môi trường làm việc an toàn, giảm thiểu rủi ro và bảo vệ sức khỏe, cân bằng công việc - cuộc sống nhằm nâng cao sự hài lòng và gắn kết.
Chính sách phúc lợi (Employee Well-being): Hỗ trợ nhân viên thông qua các chương trình chăm sóc sức khỏe, cân bằng công việc - cuộc sống nhằm nâng cao sự hài lòng và gắn kết.
Quy định và quy trình nhân sự (HR Policies and Procedures): Xây dựng và triển khai các chính sách quản lý nhân sự nhằm đảm bảo tính minh bạch, hiệu quả và tuân thủ quy định nội bộ.
Tuân thủ pháp luật lao động (Employment Law Compliance): Đảm bảo doanh nghiệp thực hiện đầy đủ các quy định pháp lý liên quan đến lao động, giảm thiểu rủi ro và bảo vệ quyền lợi của tổ chức lẫn nhân viên.
Ứng dụng công nghệ trong nhân sự (e-HRM): Tận dụng hệ thống phần mềm để tự động hóa quy trình tuyển dụng, quản lý hồ sơ nhân sự, đánh giá hiệu suất và phát triển đội ngũ.
2.3 Đào tào và phát triển (Learning & Development)
Trong quy trình quản lý nguồn nhân lực chắc chắn không thể thiếu công tác đào tạo và phát triển, hay còn gọi là L&D, với mục đích bồi dưỡng kiến thức, kỹ năng tào điều kiện phát triển bản thân cho đội ngũ nhân viên để họ thực hiện công việc một cách hiệu quả nhất.
Học tập tổ chức (Organizational Learning): Thúc đẩy sự phát triển tập thể bằng cách tạo điều kiện chia sẻ kiến thức, xây dựng văn hóa học hỏi liên tục nhằm hỗ trợ đổi mới và tăng trưởng.
Học tập cá nhân (Individual Learning): Đầu tư vào việc nâng cao năng lực và kỹ năng của mỗi cá nhân thông qua các chương trình đào tạo, giúp nhân viên phát triển sự nghiệp một cách bền vững.
Phát triển năng lực quản lý (Managenment Development): Rèn luyện kỹ năng lãnh đạo, tư duy chiến lược và khả năng ra quyết định nhằm xây dựng đội ngũ quản lý có năng lực và hiệu quả.
Quản lý hiệu suất (Performance Management): Theo dõi, đánh giá và cải thiện hiệu suất làm việc của nhân viên, đảm bảo sự liên kết giữa kết quả cá nhân và mục tiêu chung của tổ chức.
Gắn kế nội bộ (Employee Engagement): Nâng cao động lực và sự cam kết của nhân viên bằng cách tạo ra môi trường làm việc tích cực, áp dụng các chính sách hỗ trợ và định hướng phát triển rõ ràng.
2.4 Quản lý lương thưởng (Reward Management)
Tập trung vào việc đảm bảo nhân viên được đãi ngộ xứng đáng, thúc đẩy hiệu suất và tăng cường gắn kết. Quá trình bao gồm:
Đánh giá công việc & khảo sát lương: Xác định giá trị vị trí và so sánh mức lương thị trường để đảm bảo tính cạnh tranh và công bằng.
Quản lý lương cơ bản: Thiết lập chính sách lương phù hợp với chiến lược doanh nghiệp và ngân sách.
Lương khuyến khích: Hệ thống thưởng dựa trên hiệu suất nhằm thúc đẩy động lực làm việc.
Phúc lợi nhân viên: Cung cấp bảo hiểm, hỗ trợ tài chính và các chế độ đãi ngộ nhằm nâng cao sự hài lòng và ổn định nhân sự.
2.5 Quản lý quan hệ lao động (Employee Relations)
Hướng đến việc xây dựng môi trường làm việc tích cực, công bằng và minh bạch. Các yếu tố chính gồm:
Quan hệ lao động: Duy trì sự hợp tác giữa nhân viên và tổ chức, đảm bảo quyền lợi và trách nhiệm của đôi bên.
Quan hệ lao động ngành: Quản lý tương tác với công đoàn và các tổ chức lao động để giải quyết xung đột hiệu quả.
Tiếng nói nhân viên: Khuyến khích nhân viên đóng góp ý kiến, tạo động lực và tăng cường gắn kết.
Truyền thông nội bộ: Đảm bảo thông tin minh bạch, giúp nâng cao sự tin tưởng và hợp tác trong tổ chức.
3. Quy trình để xây dựng một chiến lược nhân sự thành công
Để xây dựng một chiến lược HRM hiệu quả, doanh nghiệp cần thực hiện các bước sau:
Bước 1: Xác định mục tiêu chiến lược nhân sự
Liên kết chiến lược nhân sự với mục tiêu kinh doanh.
Đặt mục tiêu cụ thể như cải thiện năng suất, giảm tỷ lệ nghỉ việc.
Bước 2: Đánh giá tình hình nhân sự hiện tại
Xác định điểm mạnh, điểm yếu của bộ phận nhân sự.
Đánh giá mức độ hài lòng của nhân viên.
Phân tích tỷ lệ nghỉ việc và hiệu suất làm việc.
Bước 3: Xây dựng chính sách và quy trình HRM
Thiết lập quy trình tuyển dụng, đào tạo, quản lý lương thưởng.
Xây dựng chính sách phúc lợi và văn hóa doanh nghiệp.
Bước 4: Ứng dụng công nghệ vào HRM
Sử dụng phần mềm HRM để tự động hóa quy trình quản lý nhân sự.
Tích hợp dữ liệu nhân sự vào hệ thống ERP để tối ưu hóa hoạt động doanh nghiệp.
--> Đọc thêm: Top 5 phần mềm quản lý nhân sự HRM tốt nhất cho doanh nghiệp.
Bước 5: Đánh giá và cải tiến liên tục
Theo dõi các chỉ số nhân sự (KPI) để đánh giá hiệu quả của chiến lược HRM.
Điều chỉnh và cải tiến chính sách nhân sự dựa trên phản hồi thực tế.
4. Về bộ giải pháp quản trị nhân sự toàn diện Workit-HRM
Workit-HRM là bộ giải pháp quản trị nhân sự toàn diện giúp doanh nghiệp tối ưu hóa mọi hoạt động liên quan đến nhân sự. Với nền tảng công nghệ hiện đại, Workit-HRM cung cấp các tính năng vượt trội giúp doanh nghiệp giải 4 bài toán tiên quyết trong quản tri jnhaan sự mà mọi doanh nghiệp đều cần.
Trước tiên, hệ thống hỗ trợ định hình cơ cấu tổ chức bằng cách chuẩn hóa, mô tả chức năng, nhiệm vụ và yêu cầu vị trí, tạo nền tảng vững chắc cho việc tuyển dụng và quản lý nhân sự.
Tiếp theo, các quy trình như quản lý nghỉ phép, chấm công và tính lương được tự tích hợp tự động, giúp giảm thiểu sai sót, tiết kiệm thời gian và đảm bảo tính chính xác cao trong vận hành.
Bên cạnh đó, Workit-HRM hỗ trợ quản trị mục tiêu theo KPI/OKR và đánh giá hiệu suất một cách liên tục, kịp thời. Nhờ đó, lãnh đạo có thể theo dõi, điều chỉnh kịp thời, nhân viên cũng đồng thời hiểu rõ lộ trình phát triển của mình.
Hơn thế nữa, hệ thống hỗ trợ doanh nghiệp trong việc đào tạo và phát triển nhân sự thông qua các chương trình đào tạo nội bộ, quản lý lộ trình phát triển và đánh giá năng lực, giúp nhân viên không ngừng nâng cao kỹ năng và thích ứng với đổi mới.
Workit-HRM giúp doanh nghiệp không chỉ quản lý nhân sự hiệu quả mà còn tạo ra giá trị bền vững, nâng cao năng suất làm việc và xây dựng một môi trường làm việc chuyên nghiệp.
Kết luận
Việc xây dựng một hệ thống HRM chuẩn không chỉ giúp doanh nghiệp quản lý nhân sự hiệu quả mà còn tạo ra một môi trường làm việc lý tưởng, thúc đẩy sự phát triển bền vững. Với Workit-HRM, doanh nghiệp có thể dễ dàng áp dụng công nghệ vào quản trị nhân sự, tối ưu hóa hiệu suất và nâng cao sự hài lòng của nhân viên.

